Experiment 2.5.1: Only one anchor

This is a re-run of Ex 2.5 with more mature tooling. See the earlier notebook for discussion.

We only anchor red, without the planarity regularizer used in earlier experiments. The model should perform as well or better than previous models, and the interventions should be at least as precise.

from __future__ import annotations

nbid = '2.5.1'  # ID for tagging assets
nbname = 'Only red'
experiment_name = f'Ex {nbid}: {nbname}'
project = 'ex-preppy'
# Basic setup: Logging, Experiment (Modal)
import logging

import modal

from infra.requirements import uv_freeze, project_packages
from utils.logging import SimpleLoggingConfig
from ex_color.vis import NbViz

logging_config = (
    SimpleLoggingConfig()
    .info('notebook', 'utils', 'mini', 'ex_color')
    .error('matplotlib.axes')  # Silence warnings about set_aspect
)
logging_config.apply()

# This is the logger for this notebook
log = logging.getLogger(f'notebook.{nbid}')

image = (
    modal.Image.debian_slim()
    .pip_install(*uv_freeze(all_groups=True, not_groups='dev'))
    .add_local_python_source(*project_packages())
)
volume = modal.Volume.from_name(f'{project}-{nbid}', create_if_missing=True, version=2)
app = modal.App(name=f'{project}-{nbid}', image=image, volumes={'/data': volume})

viz = NbViz(nbid)
None  # prevent auto-display of this cell

Model parameters

We use the following regularizers:

  • Anchor: pins red to $(1,0,0,0)$ (4D)
  • Separate: angular repulsion to reduce global clumping (applied within each batch)
  • Unitarity: pulls all embeddings to the surface of the unit hypersphere

Unlike Ex 2.4:

  • Planarity: has been removed.
import torch

from ex_color.loss import AngularAnchor, Separate, RegularizerConfig

K = 4  # bottleneck dimensionality
N = 1  # number of nonlinear layers
H = 16  # hidden layer size
RED = (1, 0, 0, 0)
assert len(RED) == K
BATCH_SIZE = 64
CUBE_SUBDIVISIONS = 8
NUM_RUNS = 60
RUN_SEEDS = [i for i in range(NUM_RUNS)]

reg_separate = RegularizerConfig(
    name='separate',
    compute_loss_term=Separate(power=100.0, shift=True),
    label_affinities=None,
    layer_affinities=['bottleneck'],
)
reg_anchor = RegularizerConfig(
    name='anchor',
    compute_loss_term=AngularAnchor(torch.tensor(RED, dtype=torch.float32)),
    label_affinities={'red': 1.0},
    layer_affinities=['bottleneck'],
    phase=('train', 'validate'),
)
from mini.temporal.dopesheet import Dopesheet

dopesheet = Dopesheet.from_csv(f'./ex-{nbid}-dopesheet.csv')
viz.tab_dopesheet(dopesheet)
viz.plot_dopesheet(dopesheet)

Parameter schedule

STEP PHASE ACTION lr separate anchor
0 Train 1e-08 0.01
10 0.01
375
750 0.1 0.015 0.1
1125
1425 0.1 0 0
1500 0.05
Plot showing the parameter schedule for the training run, titled "". The plot has two sections: the upper section shows various regularization weights over time, and the lower section shows the learning rate over time. The x-axis represents training steps.

Data

Data is the same as last time: color cubes with values in RGB.

from torch.utils.data import DataLoader, RandomSampler

from ex_color.data.cube_dataset import prep_color_dataset, redness, stochastic_labels, exact_labels


def prep_train_data(training_subs: int, *, batch_size: int) -> DataLoader:
    dataset = prep_color_dataset(
        training_subs,
        sample_at='cell-corners',
        red=lambda c: redness(c) ** 8 * 0.08,
    )
    return DataLoader(
        dataset,
        batch_size=batch_size,
        num_workers=4,
        sampler=RandomSampler(dataset, num_samples=len(dataset), replacement=True),
        collate_fn=stochastic_labels,
    )


def prep_val_data(training_subs: int, *, batch_size: int) -> DataLoader:
    dataset = prep_color_dataset(
        training_subs,
        sample_at='cell-centers',
        red=lambda c: redness(c) == 1,
    )
    return DataLoader(
        dataset,
        batch_size=batch_size,
        num_workers=2,
        collate_fn=exact_labels,
    )

Train

from typing import Callable

import torch
import wandb

from ex_color.model import CNColorMLP
from ex_color.seed import set_deterministic_mode
from ex_color.workflow import train_model
from ex_color.evaluation import Result
from utils.time import hour


@app.function(
    cpu=1,
    max_containers=20,
    timeout=1 * hour,
    env={'WANDB_API_KEY': wandb.Api().api_key or ''},
)
async def train(
    dopesheet: Dopesheet,
    regularizers: list[RegularizerConfig],
    *,
    seed: int,
    score_fn: Callable[[CNColorMLP], float],
):
    """Train the model with the given dopesheet and variant."""
    logging_config.apply()

    set_deterministic_mode(seed)

    train_loader = prep_train_data(CUBE_SUBDIVISIONS, batch_size=BATCH_SIZE)
    val_loader = prep_val_data(CUBE_SUBDIVISIONS, batch_size=BATCH_SIZE)
    model = CNColorMLP(K, n_nonlinear=N)
    res = train_model(
        model,
        dopesheet,
        regularizers,
        train_loader,
        val_loader,
        experiment_name=experiment_name,
        project=project,
        hparams={'seed': seed},
    )

    score = score_fn(res.model)
    key = f'model-{res.id_}.pt'
    torch.save(res.model.state_dict(), f'/data/{key}')
    return Result(seed, key, res.url, res.summary, score)
from math import cos, radians

from ex_color.evaluation import EvaluationPlan, ScoreByHSVSimilarity
from ex_color.intervention import InterventionConfig, Suppression, BoundedFalloff


falloff = BoundedFalloff(
    cos(radians(90)),
    1,  # completely squash aligned vectors
    0,  # constant effect (no fall-off)
)
suppression = InterventionConfig(
    apply=Suppression(torch.tensor(RED), falloff),
    layer_affinities=['bottleneck'],
)
suppression_plan = EvaluationPlan(
    {'suppression'},
    lambda m: m,
    [suppression],
)

score_fn = ScoreByHSVSimilarity(suppression_plan, (0.0, 1.0, 1.0), power=2.0, cube_subdivisions=CUBE_SUBDIVISIONS)
import asyncio

# Reload dopesheet: makes tweaking params during development easier
dopesheet = Dopesheet.from_csv(f'./ex-{nbid}-dopesheet.csv')
regularizers = [reg_separate, reg_anchor]


async def sweep():
    logging_config.apply()
    workers = [train.remote.aio(dopesheet, regularizers, seed=seed, score_fn=score_fn) for seed in RUN_SEEDS]
    return await asyncio.gather(*workers)


with app.run():
    results = await sweep()
from IPython.display import display
from ex_color.evaluation import results_to_dataframe

runs_df = results_to_dataframe(results)
# Show min, max, mean, stddev of each column
log.info(f'Summary statistics for all {len(runs_df)} runs:')
display(runs_df.describe().loc[['min', 'max', 'mean', 'std']].style.format(precision=4))

print('Correlation of reconstruction error vs. similarity to anchor')
viz.plot_boxplot(runs_df['score'], ylabel='', xlim=(None, 1), tags=('score',))

print('Reconstruction loss')
viz.plot_boxplot(runs_df['val_recon'], ylabel='', log_scale=True, tags=('val_recon',))

print('Anchor loss')
viz.plot_boxplot(runs_df['val_anchor'], ylabel='', log_scale=True, tags=('val_anchor',))
I 334.8 no.2.5.1:Summary statistics for all 60 runs:
  seed score labels/n/red _runtime val_recon val_anchor val_loss labels/n/_any labels/n_total
min 0.0000 0.8513 62.0000 51.1265 0.0000 0.0003 0.0000 62.0000 96064.0000
max 59.0000 0.9762 103.0000 159.3958 0.0000 0.0042 0.0000 103.0000 96064.0000
mean 29.5000 0.9231 81.6500 92.9487 0.0000 0.0016 0.0000 81.6500 96064.0000
std 17.4642 0.0316 8.9041 23.6588 0.0000 0.0010 0.0000 8.9041 0.0000
Correlation of reconstruction error vs. similarity to anchor
Horizontal box plot showing the distribution of .
Reconstruction loss
Horizontal box plot showing the distribution of .
Anchor loss
Horizontal box plot showing the distribution of .

Select the best runs from the Pareto front of non-dominated runs, optimizing for both validation loss and score.

from ex_color.evaluation import pareto_front

non_dominated = pareto_front(runs_df, minimize=['val_recon', 'val_anchor'], maximize=['score'])
log.info(f'Best of {len(non_dominated)} non-dominated runs (Pareto front):')
display(non_dominated.sort_values(by='score', ascending=False).head(5).style.format(precision=4, hyperlinks='html'))
I 336.8 no.2.5.1:Best of 12 non-dominated runs (Pareto front):
  seed wandb url score labels/n/red _runtime val_recon val_anchor val_loss labels/n/_any labels/n_total
8 8 https://wandb.ai/z0r/ex-preppy/runs/ilmm4gwa 0.9762 79 103.3465 0.0000 0.0020 0.0000 79 96064
58 58 https://wandb.ai/z0r/ex-preppy/runs/sfl2qzqk 0.9745 80 97.7478 0.0000 0.0042 0.0000 80 96064
44 44 https://wandb.ai/z0r/ex-preppy/runs/6rc3fhzl 0.9731 85 123.7886 0.0000 0.0014 0.0000 85 96064
25 25 https://wandb.ai/z0r/ex-preppy/runs/50zb1ctm 0.9553 81 89.0483 0.0000 0.0022 0.0000 81 96064
18 18 https://wandb.ai/z0r/ex-preppy/runs/moxj233f 0.9553 87 88.6900 0.0000 0.0011 0.0000 87 96064
from typing import cast

from mini.data import load_checkpoint_from_volume

best_run = results[cast(int, non_dominated['score'].idxmax())]
log.info(f'Loading checkpoint of best run: seed={best_run.seed}, score={best_run.score:.4f} @ {best_run.url}')
model = CNColorMLP(K, n_nonlinear=N)
model = load_checkpoint_from_volume(model, volume, best_run.checkpoint_key)
I 336.8 no.2.5.1:Loading checkpoint of best run: seed=8, score=0.9762 @ https://wandb.ai/z0r/ex-preppy/runs/ilmm4gwa

Results

# # Generate a list of dimensions to visualize
# from itertools import combinations
# [
#     (
#         b,
#         a,
#         (a + 1) % 4 if (a + 1) % 4 not in (a, b) else (a + 2) % 4,
#     )
#     for a, b in combinations((0, 1, 2, 3), 2)
# ]
from ex_color.evaluation import TestSet

test_set = TestSet.create()
from IPython.display import clear_output

baseline_results = test_set.evaluate(model, [], tags={'baseline'})
clear_output()

viz.plot_cube(baseline_results)
# viz.plot_recon_loss(baseline_results)
# viz.plot_latent_space(
#     baseline_results,
#     dims=[(1, 0, 2), (2, 0, 1), (3, 0, 1)],
# )
Plot showing four slices of the HSV cube, titled "Predicted colors · baseline · V vs H by S". Nominally, each slice has constant saturation, but varies in value (brightness) from top to bottom, and in hue from left to right. Each color value is represented as a square patch of that color. The outer portion of the patches shows the color as reconstructed by the model; the inner portion shows the true (input) color.

Suppression

from math import cos, radians
from IPython.display import clear_output

from ex_color.intervention import Suppression, BoundedFalloff, InterventionConfig


falloff = BoundedFalloff(
    cos(radians(90)),  # cos(max_angle)
    1,  # completely squash fully-aligned vectors
    # 2,  # soft rim, sharp hub
    0,
)
suppression = InterventionConfig(
    apply=Suppression(torch.tensor(RED), falloff),
    layer_affinities=['bottleneck'],
)
suppression_results = test_set.evaluate(model, [suppression], tags={'suppression'})
clear_output()

viz.plot_cube(suppression_results)
# viz.plot_recon_loss(suppression_results)
# viz.plot_latent_space(
#     suppression_results,
#     dims=[(1, 0, 2), (2, 0, 1), (3, 0, 1)],
# )
Plot showing four slices of the HSV cube, titled "Predicted colors · suppression · V vs H by S". Nominally, each slice has constant saturation, but varies in value (brightness) from top to bottom, and in hue from left to right. Each color value is represented as a square patch of that color. The outer portion of the patches shows the color as reconstructed by the model; the inner portion shows the true (input) color.

Ablation

Included for comparison/completeness, but this model was not really designed for it.

from IPython.display import clear_output
from ex_color.surgery import ablate

ablated_model = ablate(model, 'bottleneck', [0])
ablation_results = test_set.evaluate(ablated_model, [], tags={'ablated'})
clear_output()

viz.plot_cube(ablation_results)
# viz.plot_recon_loss(ablation_results)
# viz.plot_latent_space(
#     ablation_results,
#     dims=[(1, 0, 2), (2, 0, 1), (3, 0, 1)],
# )
Plot showing four slices of the HSV cube, titled "Predicted colors · ablated · V vs H by S". Nominally, each slice has constant saturation, but varies in value (brightness) from top to bottom, and in hue from left to right. Each color value is represented as a square patch of that color. The outer portion of the patches shows the color as reconstructed by the model; the inner portion shows the true (input) color.
import numpy as np
from ex_color.vis.helpers import ThemedAnnotation


max_error = np.max(
    [
        baseline_results.loss_cube['MSE'],
        ablation_results.loss_cube['MSE'],
        suppression_results.loss_cube['MSE'],
    ]
)

dims = ((2, 0, 1), (1, 2, 0))
pruned_dims = ((1, None, 0), (0, 1, None))

print('Baseline')
viz.plot_stacked_results(
    baseline_results,
    latent_dims=dims,
    max_error=max_error,
)

print('Suppression')
viz.plot_stacked_results(
    suppression_results,
    latent_dims=dims,
    max_error=max_error,
    latent_annotations=[
        ThemedAnnotation(direction=RED, angle=2 * (np.pi / 2 - falloff.a), dashed=True),
    ],
)

print('Ablation')
viz.plot_stacked_results(
    ablation_results,
    latent_dims=dims,
    max_error=max_error,
)
Baseline
Composite figure with two latent panels (top), a color slice (middle), and a loss chart (bottom).
Suppression
Composite figure with two latent panels (top), a color slice (middle), and a loss chart (bottom).
Ablation
Composite figure with two latent panels (top), a color slice (middle), and a loss chart (bottom).
viz.tab_error_vs_color(baseline_results, suppression_results, ablation_results)
viz.tab_error_vs_color_latex(baseline_results, suppression_results, ablation_results)
Name RGB Baseline Suppression Δ Sup Ablated Δ Abl
red
0.001 0.234 +0.233 0.334 +0.334
orange
0.000 0.120 +0.120 0.137 +0.137
yellow
0.000 0.040 +0.040 0.029 +0.029
lime
0.000 0.000 +0.000 0.000 +0.000
green
0.000 0.000 +0.000 0.026 +0.026
teal
0.000 0.000 +0.000 0.135 +0.135
cyan
0.000 0.000 +0.000 0.248 +0.248
azure
0.000 0.000 +0.000 0.132 +0.132
blue
0.000 0.000 +0.000 0.025 +0.024
purple
0.000 0.000 +0.000 0.000 +0.000
magenta
0.000 0.041 +0.041 0.031 +0.031
pink
0.000 0.121 +0.121 0.132 +0.132
black
0.001 0.005 +0.004 0.004 +0.004
dark gray
0.000 0.001 +0.001 0.001 +0.001
gray
0.000 0.000 +0.000 0.000 +0.000
light gray
0.000 0.000 +0.000 0.001 +0.001
white
0.000 0.000 +0.000 0.001 +0.001
\begin{table}
\centering
\label{tab:placeholder}
\caption{Reconstruction error by color and intervention method}
\sisetup{
    round-mode = places,
    round-precision = 3,
    table-auto-round = true,
    % drop-zero-decimal = true,
}
\begin{tabular}{l c g g g}
\toprule
\multicolumn{2}{c}{{Color}} & \multicolumn{1}{c}{{Baseline}} & \multicolumn{1}{c}{{Suppression}} & \multicolumn{1}{c}{{Ab}} \\
\midrule
Red        & \swatch{FF0000} &  0.000569792 &  0.233233362 &  0.333869487 \\
Orange     & \swatch{FF7F00} &  0.000023389 &  0.119690016 &  0.137201920 \\
Yellow     & \swatch{FFFF00} &  0.000036972 &  0.040286772 &  0.029353250 \\
Lime       & \swatch{7FFF00} &  0.000013694 &  0.000000042 &  0.000000040 \\
Green      & \swatch{00FF00} &  0.000108810 &  0.000000000 &  0.025526717 \\
Teal       & \swatch{00FF7F} &  0.000030726 &  0.000000000 &  0.135105342 \\
Cyan       & \swatch{00FFFF} &  0.000124518 &  0.000000000 &  0.247848153 \\
Azure      & \swatch{007FFF} &  0.000082252 &  0.000000000 &  0.132054538 \\
Blue       & \swatch{0000FF} &  0.000121482 &  0.000000000 &  0.024472622 \\
Purple     & \swatch{7F00FF} &  0.000014293 &  0.000167103 &  0.000164949 \\
Magenta    & \swatch{FF00FF} &  0.000278841 &  0.041148938 &  0.030989304 \\
Pink       & \swatch{FF007F} &  0.000000015 &  0.120681360 &  0.132281214 \\
Black      & \swatch{000000} &  0.000528365 &  0.004112418 &  0.003650059 \\
Dark gray  & \swatch{3F3F3F} &  0.000018525 &  0.001252160 &  0.001274158 \\
Gray       & \swatch{7F7F7F} &  0.000056444 &  0.000024199 &  0.000024105 \\
Light gray & \swatch{BFBFBF} &  0.000010967 &  0.000000000 &  0.000791224 \\
White      & \swatch{FFFFFF} &  0.000166427 &  0.000000000 &  0.001296695 \\
\bottomrule
\end{tabular}
\end{table}
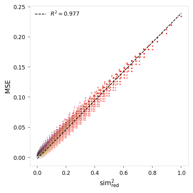
viz.plot_error_vs_similarity(
    suppression_results,
    (0, 1, 1),
    anchor_name='red',
    power=2,
)

viz.plot_error_vs_similarity(
    ablation_results,
    (0, 1, 1),
    anchor_name='red',
    power=3,
)
Scatter plot showing reconstruction error versus similarity to red. Each point represents a color, with its position on the x-axis indicating how similar it is to pure red, and its position on the y-axis indicating the reconstruction error (mean squared error) for that color. The points are colored according to their actual color values.
MSE,sim² suppression: r = 0.99, R²: 0.98, p = 0
Scatter plot showing reconstruction error versus similarity to red. Each point represents a color, with its position on the x-axis indicating how similar it is to pure red, and its position on the y-axis indicating the reconstruction error (mean squared error) for that color. The points are colored according to their actual color values.
MSE,sim³ ablated: r = 0.68, R²: 0.47, p = 0