Experiment 2.10.1: Delete only red without "desaturated" label
This is a re-run of Ex 2.10 with more mature tooling. See the earlier notebook for discussion.
from __future__ import annotations
nbid = '2.10.1'  # ID for tagging assets
nbname = 'Ablate red (only), 5D, fewer labels'
experiment_name = f'Ex {nbid}: {nbname}'
project = 'ex-preppy'
# Basic setup: Logging, Experiment (Modal)
import logging
import modal
from infra.requirements import uv_freeze, project_packages
from utils.logging import SimpleLoggingConfig
from ex_color.vis import NbViz
logging_config = (
    SimpleLoggingConfig()
    .info('notebook', 'utils', 'mini', 'ex_color')
    .error('matplotlib.axes')  # Silence warnings about set_aspect
)
logging_config.apply()
# This is the logger for this notebook
log = logging.getLogger(f'notebook.{nbid}')
image = (
    modal.Image.debian_slim()
    .pip_install(*uv_freeze(all_groups=True, not_groups='dev'))
    .add_local_python_source(*project_packages())
)
volume = modal.Volume.from_name(f'{project}-{nbid}', create_if_missing=True, version=2)
app = modal.App(name=f'{project}-{nbid}', image=image, volumes={'/data': volume})
viz = NbViz(nbid)
None  # prevent auto-display of this cell
Model parameters
Like Ex 2.9, we use the following regularizers:
- Anchor: pins redto $(1,0,0,0,0)$ (5D)
- AxisAlignedSubspace: repels everything from dimension $1$ (with varying weight, see schedule)
- Separate: angular repulsion to reduce global clumping (applied within each batch)
Since we're isolating red, we have 5D latent embeddings and two nonlinear activation functions in the encoder and decoder, to allow the latent space to be warped more.
But unlike 2.9:
- Anti-anchor: has been removed, relying on anti-subspace to keep other concepts clear of the dimension to be ablated.
- Unitarity: is present in this list, but we'll do a run without it too.
import torch
from ex_color.loss import AngularAnchor, AxisAlignedSubspace, Separate, RegularizerConfig
K = 5  # bottleneck dimensionality
N = 2  # number of nonlinear layers
RED = (1, 0, 0, 0, 0)
BATCH_SIZE = 64
CUBE_SUBDIVISIONS = 8
NUM_RUNS = 60  # to probe seed sensitivity
RUN_SEEDS = [i for i in range(NUM_RUNS)]
reg_separate = RegularizerConfig(
    name='separate',
    compute_loss_term=Separate(power=100.0, shift=True),
    label_affinities=None,
    layer_affinities=['bottleneck'],
)
reg_anchor = RegularizerConfig(
    name='anchor',
    compute_loss_term=AngularAnchor(torch.tensor(RED, dtype=torch.float32)),
    label_affinities={'red': 1.0},
    layer_affinities=['bottleneck'],
    phase=('train', 'validate'),
)
reg_anti_subspace = RegularizerConfig(
    name='anti-subspace',
    compute_loss_term=AxisAlignedSubspace((0,), invert=True),
    label_affinities=None,
    layer_affinities=['bottleneck'],
)
from mini.temporal.dopesheet import Dopesheet
dopesheet = Dopesheet.from_csv(f'./ex-{nbid}-dopesheet.csv')
viz.tab_dopesheet(dopesheet)
viz.plot_dopesheet(dopesheet)
from torch.utils.data import DataLoader, RandomSampler
from ex_color.data.cube_dataset import prep_color_dataset, redness, stochastic_labels, exact_labels
def prep_train_data(training_subs: int, *, batch_size: int) -> DataLoader:
    dataset = prep_color_dataset(
        training_subs,
        sample_at='cell-corners',
        red=lambda c: redness(c) ** 8 * 0.08,
    )
    return DataLoader(
        dataset,
        batch_size=batch_size,
        num_workers=4,
        sampler=RandomSampler(dataset, num_samples=len(dataset), replacement=True),
        collate_fn=stochastic_labels,
    )
def prep_val_data(training_subs: int, *, batch_size: int) -> DataLoader:
    dataset = prep_color_dataset(
        training_subs,
        sample_at='cell-centers',
        red=lambda c: redness(c) == 1,
    )
    return DataLoader(
        dataset,
        batch_size=batch_size,
        num_workers=2,
        collate_fn=exact_labels,
    )
from typing import Callable
import torch
import wandb
from ex_color.model import CNColorMLP
from ex_color.seed import set_deterministic_mode
from ex_color.workflow import train_model
from ex_color.evaluation import Result
from utils.time import hour
@app.function(
    cpu=1,
    max_containers=20,
    timeout=1 * hour,
    env={'WANDB_API_KEY': wandb.Api().api_key or ''},
)
async def train(
    dopesheet: Dopesheet,
    regularizers: list[RegularizerConfig],
    *,
    seed: int,
    score_fn: Callable[[CNColorMLP], float],
):
    """Train the model with the given dopesheet and variant."""
    logging_config.apply()
    if seed is not None:
        set_deterministic_mode(seed)
    train_loader = prep_train_data(CUBE_SUBDIVISIONS, batch_size=BATCH_SIZE)
    val_loader = prep_val_data(CUBE_SUBDIVISIONS, batch_size=BATCH_SIZE)
    model = CNColorMLP(K, n_nonlinear=N)
    res = train_model(
        model,
        dopesheet,
        regularizers,
        train_loader,
        val_loader,
        experiment_name=experiment_name,
        project=project,
        hparams={'seed': seed},
    )
    score = score_fn(res.model)
    key = f'model-{res.id_}.pt'
    torch.save(res.model.state_dict(), f'/data/{key}')
    return Result(seed, key, res.url, res.summary, score)
from ex_color.evaluation import EvaluationPlan, ScoreByHSVSimilarity
from ex_color.surgery import ablate
ablation_plan = EvaluationPlan(
    {'ablated'},
    lambda m: ablate(m, 'bottleneck', [0]),
    [],
)
score_fn = ScoreByHSVSimilarity(ablation_plan, (0.0, 1.0, 1.0), power=3.0, cube_subdivisions=CUBE_SUBDIVISIONS)
import asyncio
# Reload dopesheet: makes tweaking params during development easier
dopesheet = Dopesheet.from_csv(f'./ex-{nbid}-dopesheet.csv')
regularizers = [reg_separate, reg_anchor, reg_anti_subspace]
async def sweep():
    logging_config.apply()
    workers = [train.remote.aio(dopesheet, regularizers, seed=seed, score_fn=score_fn) for seed in RUN_SEEDS]
    return await asyncio.gather(*workers)
with app.run():
    results = await sweep()
from IPython.display import display
from ex_color.evaluation import results_to_dataframe
runs_df = results_to_dataframe(results)
# Show min, max, mean, stddev of each column
log.info(f'Summary statistics for all {len(runs_df)} runs:')
display(runs_df.describe().loc[['min', 'max', 'mean', 'std']].style.format(precision=4))
print('Correlation of reconstruction error vs. similarity to anchor')
viz.plot_boxplot(runs_df['score'], ylabel='', xlim=(None, 1), tags=('score',))
print('Reconstruction loss')
viz.plot_boxplot(runs_df['val_recon'], ylabel='', log_scale=True, tags=('val_recon',))
print('Anchor loss')
viz.plot_boxplot(runs_df['val_anchor'], ylabel='', log_scale=True, tags=('val_anchor',))
I 1009.3 no.2.10.1:Summary statistics for all 60 runs:
| seed | score | _runtime | labels/n/red | labels/n_total | val_loss | val_anchor | labels/n/_any | val_recon | |
|---|---|---|---|---|---|---|---|---|---|
| min | 0.0000 | 0.0376 | 48.0783 | 68.0000 | 96064.0000 | 0.0000 | 0.0000 | 68.0000 | 0.0000 | 
| max | 59.0000 | 0.9769 | 246.7323 | 98.0000 | 96064.0000 | 0.0004 | 0.0465 | 98.0000 | 0.0004 | 
| mean | 29.5000 | 0.8503 | 79.2997 | 83.6167 | 96064.0000 | 0.0000 | 0.0014 | 83.6167 | 0.0000 | 
| std | 17.4642 | 0.1413 | 32.3485 | 8.0087 | 0.0000 | 0.0001 | 0.0059 | 8.0087 | 0.0001 | 
Correlation of reconstruction error vs. similarity to anchor
 
Reconstruction loss
 
Anchor loss
 
Select the best runs from the Pareto front of non-dominated runs, optimizing for both validation loss and score.
from ex_color.evaluation import pareto_front
non_dominated = pareto_front(runs_df, minimize=['val_recon', 'val_anchor'], maximize=['score'])
log.info(f'Best of {len(non_dominated)} non-dominated runs (Pareto front):')
display(non_dominated.sort_values(by='score', ascending=False).head(5).style.format(precision=4, hyperlinks='html'))
I 324.1 no.2.10.1:Best of 9 non-dominated runs (Pareto front):
| seed | wandb url | score | _runtime | labels/n/red | labels/n_total | val_loss | val_anchor | labels/n/_any | val_recon | |
|---|---|---|---|---|---|---|---|---|---|---|
| 52 | 52 | https://wandb.ai/z0r/ex-preppy/runs/9wyfn37w | 0.9769 | 64.6405 | 76 | 96064 | 0.0000 | 0.0010 | 76 | 0.0000 | 
| 9 | 9 | https://wandb.ai/z0r/ex-preppy/runs/3qsan94p | 0.9758 | 125.9621 | 94 | 96064 | 0.0000 | 0.0001 | 94 | 0.0000 | 
| 30 | 30 | https://wandb.ai/z0r/ex-preppy/runs/k6q5appb | 0.9594 | 50.8907 | 92 | 96064 | 0.0000 | 0.0007 | 92 | 0.0000 | 
| 37 | 37 | https://wandb.ai/z0r/ex-preppy/runs/clzdmfpg | 0.9480 | 92.7062 | 81 | 96064 | 0.0000 | 0.0000 | 81 | 0.0000 | 
| 0 | 0 | https://wandb.ai/z0r/ex-preppy/runs/g9p5h6bw | 0.9366 | 52.4667 | 83 | 96064 | 0.0000 | 0.0005 | 83 | 0.0000 | 
from typing import cast
from mini.data import load_checkpoint_from_volume
best_run = results[cast(int, non_dominated['score'].idxmax())]
log.info(f'Loading checkpoint of best run: seed={best_run.seed}, score={best_run.score:.4f} @ {best_run.url}')
model = CNColorMLP(K, n_nonlinear=N)
model = load_checkpoint_from_volume(model, volume, best_run.checkpoint_key)
I 324.2 no.2.10.1:Loading checkpoint of best run: seed=52, score=0.9769 @ https://wandb.ai/z0r/ex-preppy/runs/9wyfn37w
# # Generate a list of dimensions to visualize
# from itertools import combinations
# [
#     (
#         b,
#         a,
#         (a + 1) % 5 if (a + 1) % 5 not in (a, b) else (a + 2) % 5,
#     )
#     for a, b in combinations((0, 1, 2, 3, 4), 2)
# ]
from ex_color.evaluation import TestSet
test_set = TestSet.create()
from IPython.display import clear_output
baseline_results = test_set.evaluate(model, [], tags={'baseline'})
clear_output()
viz.plot_cube(baseline_results)
# viz.plot_recon_loss(baseline_results)
# viz.plot_latent_space(
#     baseline_results,
#     dims=[(1, 0, 2), (2, 0, 1), (3, 0, 1), (4, 1, 2), (3, 2, 4), (4, 3, 0)],
# )
 
from IPython.display import clear_output
from ex_color.surgery import ablate
ablated_model = ablate(model, 'bottleneck', [0])
ablation_results = test_set.evaluate(ablated_model, [], tags={'ablated'})
clear_output()
viz.plot_cube(ablation_results)
# viz.plot_recon_loss(ablation_results)
# viz.plot_latent_space(
#     ablation_results,
#     dims=[(1, 0, 2), (2, 0, 1), (3, 0, 1), (4, 1, 2), (3, 2, 4), (4, 3, 0)],
# )
 
from IPython.display import clear_output
from ex_color.surgery import prune
pruned_model = prune(model, 'bottleneck', [0])
pruned_results = test_set.evaluate(pruned_model, [], tags={'pruned'})
clear_output()
viz.plot_cube(pruned_results)
# viz.plot_recon_loss(pruned_results)
# viz.plot_latent_space(
#     pruned_results,
#     dims=[(0, None, 1), (1, None, 0), (2, None, 0), (3, 0, 1), (2, 1, 3), (3, 2, None)],
# )
 
from math import cos, radians
from IPython.display import clear_output
from ex_color.intervention import Suppression, BoundedFalloff, InterventionConfig
falloff = BoundedFalloff(
    cos(radians(90)),  # cos(max_angle)
    1,  # completely squash fully-aligned vectors
    # 2,  # soft rim, sharp hub
    0,
)
suppression = InterventionConfig(
    apply=Suppression(torch.tensor(RED), falloff),
    layer_affinities=['bottleneck'],
)
suppression_results = test_set.evaluate(model, [suppression], tags={'suppression'})
clear_output()
viz.plot_cube(suppression_results)
# viz.plot_recon_loss(suppression_results)
# viz.plot_latent_space(
#     suppression_results,
#     dims=[(1, 0, 2), (2, 0, 1), (3, 0, 1), (4, 1, 2), (3, 2, 4), (4, 3, 0)],
# )
 
import numpy as np
from ex_color.vis.helpers import ThemedAnnotation
max_error = np.max(
    [
        baseline_results.loss_cube['MSE'],
        ablation_results.loss_cube['MSE'],
        pruned_results.loss_cube['MSE'],
    ]
)
print('Baseline')
viz.plot_stacked_results(
    baseline_results,
    latent_dims=((3, 0, 1), (3, 2, 4)),
    max_error=max_error,
)
print('Ablation')
viz.plot_stacked_results(
    ablation_results,
    latent_dims=((3, 0, 1), (3, 2, 4)),
    max_error=max_error,
)
print('Pruned')
viz.plot_stacked_results(
    pruned_results,
    latent_dims=((2, None, 0), (2, 1, 3)),
    max_error=max_error,
)
print('Suppression')
viz.plot_stacked_results(
    suppression_results,
    latent_dims=((3, 0, 1), (3, 2, 0)),
    # latent_dims=((1, 0, 2), (1, 2, 0)),
    max_error=max_error,
    latent_annotations=[
        ThemedAnnotation(direction=RED, angle=2 * (np.pi / 2 - falloff.a), dashed=True),
    ],
)
Baseline
 
Ablation
 
Pruned
 
Suppression
 
viz.tab_error_vs_color(baseline_results, ablation_results, pruned_results, suppression_results)
viz.tab_error_vs_color_latex(baseline_results, ablation_results, pruned_results, suppression_results)
| Name | RGB | Baseline | Ablated | Δ Abl | Pruned | Δ Pru | Suppression | Δ Sup | 
|---|---|---|---|---|---|---|---|---|
| red | 0.000 | 0.385 | +0.385 | 0.385 | +0.385 | 0.169 | +0.169 | |
| orange | 0.000 | 0.113 | +0.113 | 0.113 | +0.113 | 0.083 | +0.083 | |
| yellow | 0.000 | 0.017 | +0.017 | 0.017 | +0.017 | 0.021 | +0.021 | |
| lime | 0.000 | 0.001 | +0.000 | 0.001 | +0.000 | 0.001 | +0.000 | |
| green | 0.000 | 0.000 | +0.000 | 0.000 | +0.000 | 0.000 | +0.000 | |
| teal | 0.000 | 0.000 | +0.000 | 0.000 | +0.000 | 0.000 | +0.000 | |
| cyan | 0.000 | 0.001 | +0.001 | 0.001 | +0.001 | 0.000 | +0.000 | |
| azure | 0.000 | 0.000 | +0.000 | 0.000 | +0.000 | 0.000 | +0.000 | |
| blue | 0.000 | 0.000 | +0.000 | 0.000 | +0.000 | 0.000 | +0.000 | |
| purple | 0.000 | 0.000 | -0.000 | 0.000 | -0.000 | 0.000 | -0.000 | |
| magenta | 0.000 | 0.015 | +0.015 | 0.015 | +0.015 | 0.028 | +0.028 | |
| pink | 0.000 | 0.117 | +0.117 | 0.117 | +0.117 | 0.104 | +0.104 | |
| black | 0.000 | 0.000 | +0.000 | 0.000 | +0.000 | 0.000 | +0.000 | |
| dark gray | 0.000 | 0.000 | +0.000 | 0.000 | +0.000 | 0.000 | +0.000 | |
| gray | 0.000 | 0.000 | +0.000 | 0.000 | +0.000 | 0.000 | +0.000 | |
| light gray | 0.000 | 0.000 | +0.000 | 0.000 | +0.000 | 0.000 | +0.000 | |
| white | 0.000 | 0.000 | +0.000 | 0.000 | +0.000 | 0.000 | +0.000 | 
\begin{table}
\centering
\label{tab:placeholder}
\caption{Reconstruction error by color and intervention method}
\sisetup{
    round-mode = places,
    round-precision = 3,
    table-auto-round = true,
    % drop-zero-decimal = true,
}
\begin{tabular}{l c g g g g}
\toprule
\multicolumn{2}{c}{{Color}} & \multicolumn{1}{c}{{Baseline}} & \multicolumn{1}{c}{{Ab}} & \multicolumn{1}{c}{{Prun}} & \multicolumn{1}{c}{{Suppression}} \\
\midrule
Red        & \swatch{FF0000} &  0.000077906 &  0.384716421 &  0.384716421 &  0.168523297 \\
Orange     & \swatch{FF7F00} &  0.000031726 &  0.113451622 &  0.113451622 &  0.083263777 \\
Yellow     & \swatch{FFFF00} &  0.000013345 &  0.016918859 &  0.016918859 &  0.020894140 \\
Lime       & \swatch{7FFF00} &  0.000079475 &  0.000485919 &  0.000485919 &  0.000494194 \\
Green      & \swatch{00FF00} &  0.000000000 &  0.000472142 &  0.000472142 &  0.000497808 \\
Teal       & \swatch{00FF7F} &  0.000053029 &  0.000196097 &  0.000196097 &  0.000000000 \\
Cyan       & \swatch{00FFFF} &  0.000032129 &  0.000706011 &  0.000706011 &  0.000000000 \\
Azure      & \swatch{007FFF} &  0.000013463 &  0.000026407 &  0.000026407 &  0.000000000 \\
Blue       & \swatch{0000FF} &  0.000072361 &  0.000084369 &  0.000084369 &  0.000087863 \\
Purple     & \swatch{7F00FF} &  0.000014799 & -0.000009592 & -0.000009592 & -0.000009529 \\
Magenta    & \swatch{FF00FF} &  0.000021298 &  0.014621931 &  0.014621931 &  0.028397223 \\
Pink       & \swatch{FF007F} &  0.000011701 &  0.117298670 &  0.117298670 &  0.103648156 \\
Black      & \swatch{000000} &  0.000056622 &  0.000151883 &  0.000151883 &  0.000155355 \\
Dark gray  & \swatch{3F3F3F} &  0.000022615 &  0.000145711 &  0.000145711 &  0.000000000 \\
Gray       & \swatch{7F7F7F} &  0.000027212 &  0.000380780 &  0.000380780 &  0.000000000 \\
Light gray & \swatch{BFBFBF} &  0.000023661 &  0.000005613 &  0.000005613 &  0.000000000 \\
White      & \swatch{FFFFFF} &  0.000083601 &  0.000299237 &  0.000299237 &  0.000325033 \\
\bottomrule
\end{tabular}
\end{table}
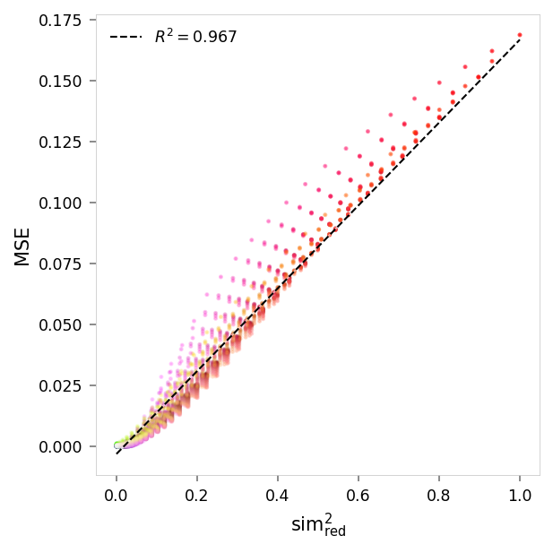
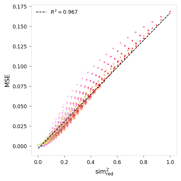
viz.plot_error_vs_similarity(
    ablation_results,
    (0, 1, 1),
    anchor_name='red',
    power=3,
)
viz.plot_error_vs_similarity(
    pruned_results,
    (0, 1, 1),
    anchor_name='red',
    power=3,
)
viz.plot_error_vs_similarity(
    suppression_results,
    (0, 1, 1),
    anchor_name='red',
    power=2,
)
 
MSE,sim³ ablated: r = 0.98, R²: 0.95, p = 0
 
MSE,sim³ pruned: r = 0.98, R²: 0.95, p = 0
 
MSE,sim² suppression: r = 0.98, R²: 0.97, p = 0
